Televisão e violência: (para) novas formas de olhar Armanda Pinto da Mota Matos |
||||||
RESUMEN |
||||||
Nas suas vertentes teórica e empírica, a pesquisa sobre a influência da televisão evoluiu de uma perspectiva mais unilateral, em que os media eram pensados focando o seu efeito directo sobre o público, para análises mais complexas, onde a dimensão cognitiva da recepção das mensagens foi, progressivamente, valorizada. Neste contexto, surgiu o interesse em torno de questões como as expectativas dos espectadores, a construção de significados pelas audiências ou a contínua interacção do público com os media, que conduziu à delimitação de alguns factores pessoais, televisivos e contextuais, potenciais intervenientes na relação entre a violência televisiva e o comportamento agressivo. Tendo em consideração esta perspectiva, procedemos à realização de um estudo com 820 alunos dos 4º, 6º e 8º anos do ensino básico do distrito de Coimbra, orientado por dois grandes objectivos: caracterizar e compreender os seus hábitos televisivos e analisar o papel mediador de algumas variáveis de natureza perceptual e cognitiva - (1) a identificação com heróis televisivos violentos, (2) o prazer em ver violência na televisão e (3) o realismo percebido na violência televisiva - na relação entre exposição à violência televisiva e agressão física. A perspectiva subjacente às análises efectuadas é a de que a influência da violência televisiva sobre a agressão dos espectadores poderá depender da forma como estes percebem os conteúdos observados. Ou seja, estes três factores constituem os mecanismos psicológicos pelos quais a exposição à violência na televisão influencia a agressão posterior das crianças e dos adolescentes. A análise dos resultados obtidos, mediante estatísticas de carácter descritivo, permitiu concluir que algumas das condições que propiciam uma percepção da violência televisiva menos potenciadora da sua influência nem sempre estão reunidas, tal como indiciam o nível de mediação parental, o tempo dedicado à TV pelos participantes, bem como o número e o local ocupado pelos televisores em casa destes. Os resultados obtidos recorrendo à path analysis sugerem que a exposição à violência televisiva é uma variável preditora da agressão física, mas não se constitui como a única variável, nem a mais importante, em termos de capacidade explicativa. No entanto, mesmo quando controlados outros factores, como o sexo ou as características de personalidade, a exposição à violência televisiva continua a deter alguma capacidade explicativa da variância na agressão. O seu poder preditivo é, no entanto, mediado pela forma como os participantes percepcionam a violência televisiva. Assim, são as crianças e os adolescentes que mais prazer têm em ver violência na televisão, que se identificam com heróis televisivos mais violentos e que percebem a violência televisiva como mais semelhante à realidade aqueles que surgem como mais susceptíveis à influência da violência televisiva. O nosso interesse em conhecer as variáveis mediadoras resulta do facto de que estas constituem, normalmente, uma parte crucial na compreensão de como um processo causal ocorre, oferecendo, desta forma, pistas sobre possibilidades de intervenção. Assim, de acordo com os resultados obtidos, delineámos algumas sugestões relativamente ao papel da família e da escola, na promoção de uma relação com a televisão que se revele promotora do desenvolvimento das crianças e dos jovens. |
||||||
| ABSTRACT | ||||||
| This paper presents the results of a study conducted with 820 students from the 4th, 6th and 8th grades, with the purpose of testing the hypothesis that enjoyment of TV violence, perception of realism in TV violence and identification with violent characters would mediate the relationship between viewing TV violence and physical aggression. The results suggest that children who take pleasure in viewing TV violence, who identify with violent heroes and who think of TV violence as similar to real life are more likely to be influenced by violence on television. In the discussion of the results, implications of these findings for parents, children, and teachers will be a central focus. |
||||||
| DESCRIPTORES/KEYWORDS | ||||||
|
||||||
Vivemos numa era de explosão comunicativa. Ao longo de vários séculos, o homem foi capaz de criar aquilo que McLuhan (1964) designou por extensões dos sentidos, processo que culminou, no último século, na existência e na convivência de múltiplas e diversas formas de comunicação. No cenário actual constata-se, simultaneamente, a velocidade exponencial a que as inovações tecnológicas vão sendo introduzidas. Na verdade, os media que actualmente ainda ocupam grande parte do nosso tempo são relativamente jovens, apesar de muito diferentes do que eram no momento em que surgiram. É este o caso da televisão, que os números indicam como sendo um meio de comunicação que continua omnipresente na vida quotidiana das pessoas. Então, a par da introdução de novos media, há que ter em consideração, também, as mudanças que ocorrem em cada medium. No caso da televisão, a sua ubiquidade é crescente, face à disponibilidade de múltiplos canais, de novos serviços e ao acesso progressivo das pessoas à televisão por cabo e satélite. Em Portugal, a década de 90 constituiu uma fase particularmente rica em mudanças no cenário audiovisual, com o início de funcionamento das televisões privadas, bem como com a exploração de redes de distribuição de televisão por cabo. A competição que se seguiu entre os vários canais de televisão portugueses pela publicidade, fazendo ainda face aos canais disponibilizados pelos serviços de cabo/satélite, conduziu a que a questão da qualidade ganhasse relevo, sobretudo tratando-se do serviço público de televisão. Esta preocupação em torno da qualidade da programação, e do seu impacto sobre a audiência, embora já existente anteriormente, com a liberalização do mercado e a consequente diversificação da oferta, não apenas em programas, mas também em tempos de emissão, assumiu maior relevância, aliada às alterações nos hábitos televisivos daí decorrentes. Neste novo cenário comunicativo, a questão da influência dos conteúdos televisivos violentos no comportamento da audiência suscitou, novamente, a preocupação por parte do público e a discussão nos meios de comunicação social. O estudo sobre a representação da violência na televisão solicitado pela Alta Autoridade para a Comunicação Social (AACS), coordenado por Vala e publicado em 19991, é disto reflexo, bem como o acordo de auto-regulação entre os quatro canais de televisão, promovido pela AACS e entretanto assinado2. Assim, a questão da influência da violência apresentada nos media, apesar de não ser recente, mantém-se actual e renovada, e portanto merecedora da atenção dos investigadores. No entanto, o já longo percurso dos estudos sobre os media revela mudanças de perspectiva.Nas suas vertentes teórica e empírica, estes estudos evoluíram de uma focalização mais unilateral para análises mais complexas, onde a dimensão cognitiva da recepção das mensagens foi, progressivamente, valorizada. No que se refere à vertente teórica, esta mudança de perspectiva é visível no próprio trabalho dos investigadores que se ocuparam da influência da televisão sobre o comportamento agressivo dos espectadores, por exemplo, nas reformulações teóricas empreendidas por Berkowitz e por Bandura (Berkowitz, 1984; Berkowitz, 1993; Jo e Berkowitz, 1994; Bandura, 1986; Bandura, 1994), ou na teoria dos scripts cognitivos, desenvolvida por Huesmann e colaboradores (Huesmann, 1986; Huesmann e Miller, 1994). No que diz respeito à vertente empírica, as diversas investigações entretanto realizadas (e.g., Huesmann et al., 1984; Viemerö, 1996) reflectem o interesse em torno de questões como as expectativas dos espectadores, a construção de significados pelas audiências ou a contínua interacção do público com os media e têm permitido assinalar diversos factores facilitadores da influência da televisão, tais como o grau de realismo da violência observada, o prazer em ver violência na televisão, a justificação da violência, a identificação do espectador com o agressor, as consequências da violência (recompensa ou punição) e o contexto de exposição à violência (contexto aprovador ou reprovador). Face à evolução aqui evidenciada pretende-se apresentar, neste trabalho, os resultados parciais de uma investigação portuguesa alargada3, realizada com uma amostra de alunos do ensino básico, seguindo uma metodologia não experimental. Este estudo orientou-se por dois grandes objectivos: em primeiro lugar, contribuir para o conhecimento dos hábitos televisivos de crianças e de adolescentes, ou seja, conhecer um pouco mais acerca do modo como utilizam a televisão. A par da caracterização dos hábitos televisivos da amostra de crianças e adolescentes seleccionada pretendeu-se, ainda, compreender de que modo a exposição à violência televisiva pode influenciar o seu comportamento agressivo, pelo que a atenção centrou-se no papel moderador ou mediador de algumas variáveis televisivas, psicológicas ou familiares (e.g., empatia, qualidade da relação pais-filhos, realismo percebido na violência televisiva). Dada a abrangência do estudo desenvolvido, neste trabalho são apresentados alguns resultados relativos aos hábitos televisivos dos participantes e ainda ao papel mediador de algumas variáveis de natureza perceptual e cognitiva - (1) a identificação com heróis televisivos violentos, (2) o prazer em ver violência na televisão e (3) o realismo percebido na violência televisiva - na relação entre exposição à violência televisiva e agressão física. Na base deste último objectivo encontra-se a expectativa de que um melhor entendimento do papel desempenhado por estas variáveis, ao facilitar a compreensão do como a violência televisiva exerce maior influência, permita formular algumas conclusões sobre como evitar a possível dimensão negativa da mesma. Com efeito, as variáveis mediadoras constituem, normalmente, uma parte crucial na compreensão de como um processo causal ocorre (Allison, 1999), oferecendo, desta forma, pistas sobre possibilidades de intervenção. 1. Metodologia 1.1. Amostra Com o objectivo de obter uma amostra representativa dos alunos dos 4º, 6º e 8º anos do ensino básico do distrito de Coimbra, optou-se pela utilização de técnicas de amostragem aleatória. Os alunos que participaram neste estudo pertenciam a 52 turmas de 21 escolas de 4 concelhos do distrito de Coimbra. No final do processo de recolha de dados, a amostra era constituída por 879 participantes. Tendo sido eliminados 59 sujeitos devido a respostas omissas ou ao incorrecto preenchimento dos instrumentos, a amostra final que serviu de base à análise estatística dos resultados era constituída por 820 participantes, 404 (49,3%) alunos do sexo masculino e 416 (50,7%) alunos do sexo feminino. Destes, 225 (27,4%) frequentavam o 4º ano do 1º ciclo, 296 (36,1%) o 6º ano do 2º ciclo e 299 (36,5) o 8º ano do 3º ciclo. Os participantes apresentavam idades compreendidas entre os 9 e os 16 anos, sendo a média etária de 11.7 (DP=1.8). 1.2. Instrumentos A operacionalização das variáveis foi efectuada com recurso a questionários de auto-resposta: a versão portuguesa da Escala de empatia de Bryant (1982), o Questionário de personalidade de Eysenck (Fonseca e Eysenck, 1989), a Escala de prazer em ver violência na televisão (PVVT, Matos e Ferreira, 1997) e ainda alguns instrumentos construídos para o efeito: o Questionário de Hábitos televisivos, o Questionário de exposição à violência televisiva, o Questionário de violência dos programas televisivos (aplicado aos professores), a Escala de realismo percebido e o Questionário de comportamentos agressivos4. 1.3. Procedimento O primeiro passo consistiu em obter autorização para a realização do estudo junto da Delegação Regional de Educação do Centro (DREC), seguindo-se o contacto com os órgãos de gestão das escolas ou dos agrupamentos de escolas. Após a selecção aleatória da amostra, a recolha de dados foi levada a cabo, sendo os alunos informados acerca da confidencialidade das suas respostas, bem como sobre o facto de que se tratava de um estudo independente da sua escola e, consequentemente, sem implicações a qualquer nível escolar. 2. Resultados No que diz respeito aos hábitos televisivos, o recurso a técnicas de análise estatística descritiva permitiu verificar que a maioria dos participantes no estudo gostam muito ou muitíssimo de ver televisão (84,1%). De acordo com estes resultados, quando analisado o tempo dedicado por dia a este medium (Quadro 1), verifica-se que, no que concerne aos dias da semana em que têm escola, a maior percentagem encontra-se na opção 1-2 horas de televisão por dia, logo seguida da opção menos de uma hora, embora a percentagem daqueles que dedicam entre duas a três horas por dia à televisão seja ainda elevada (17.9). Já no que se refere aos fins-de-semana e feriados, a maior parte dos indivíduos dedica mais de quatro horas por dia à televisão. Os valores percentuais encontrados para os rapazes e para as raparigas são muito semelhantes.
Em consonância com o tempo dedicado à televisão verifica-se ainda uma grande disponibilidade deste meio, visível no número médio de 2.79 televisores por casa (Moda=2) e ainda no facto de 42% dos participantes terem acesso à TV por cabo. A estes dados, acrescente-se que 44,4% das crianças e dos adolescentes da amostra possuem televisão no quarto. No que se refere ao contexto de exposição à televisão, pretendeu-se conhecer a frequência da mediação parental. No Quadro 2 apresentam-se as estatísticas descritivas relativas ao tipo de mediação (co-exposição, mediação restritiva e mediação avaliativa5) exercido pelos pais. Estatísticas descritivas da mediação da televisão pelos pais
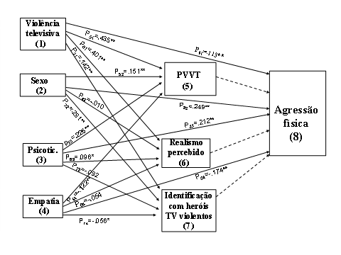
Da análise do Quadro 2 há a destacar que, quando comparamos as respostas obtidas na primeira questão, relativa à companhia dos pais, com a questão colocada relativamente à companhia destes, especificamente, durante a observação dos programas preferidos dos filhos, as percentagens são bastante diferentes. De facto, quando se trata dos programas preferidos dos filhos, a percentagem de respostas aumenta na opção Algumas vezes (66%) e diminui na opção Muitas vezes (16.5). A análise do Quadro 2 permite, ainda, concluir que uma grande parte dos indivíduos afirma que costuma conversar com os pais sobre a televisão, já que as percentagens mais elevadas se encontram nas opções de resposta Algumas vezes e Muitas vezes. São também elevadas as percentagens de indivíduos que afirmam ser ajudados pelos pais na compreensão da TV. No que se refere ao controlo exercido pelos pais, este surge como mais notório quando se trata do tempo dedicado à televisão (53,6% respondem Muitas vezes), embora haja, ainda, uma percentagem de 38,1 que responde Nunca ou Algumas vezes. Já no que diz respeito ao controlo pelos pais dos programas televisivos observados, este é menor (31,3% afirmam que os pais nunca controlam os programas que eles vêem). Com o objectivo de avaliar se o prazer em ver violência na televisão, o realismo percebido na violência televisiva e a identificação com heróis televisivos violentos desempenham um papel mediador na relação entre exposição à violência televisiva e agressão física recorremos à Path Analysis6. A perspectiva subjacente às análises efectuadas é a de que a influência da violência televisiva sobre a agressão dos espectadores poderá depender da forma como estes percebem os conteúdos observados. Ou seja, estes três factores constituem os mecanismos psicológicos pelos quais a exposição à violência na televisão influencia a agressão posterior das crianças e dos adolescentes. Como variáveis exógenas, para além da exposição à violência televisiva, foram ainda consideradas a empatia, o psicoticismo e o sexo dos participantes, com o objectivo de controlar a variância na variável endógena (agressão física), que possa ser explicada pelas variáveis exógenas em questão. O modelo de mediação formulado integra, então, as variáveis exógenas exposição à violência televisiva, sexo, empatia e psicoticismo, as variáveis mediadoras prazer em ver violência na televisão (PVVT),realismo percebido na violência televisiva e identificação com heróis televisivos violentos (IHV) e a variável endógena agressão física. Como forma de testar o modelo de mediação formulado, decidimos recorrer à abordagem dos modelos de equações estruturais apresentada por Specht (1975) para testar a mediação, que consiste numa análise comparativa de um modelo completo7versus um modelo sobreidentificado8, para testar hipóteses em modelos path, que tentaremos desenvolver e explicitar à medida que analisarmos os nossos dados. O diagrama de caminhos, apresentado na Figura 1 (Modelo 1), corresponde ao modelo plenamente recursivo, onde as ligações entre as diferentes variáveis (independentes, mediadoras e dependente) estão representadas pelos coeficientes de determinação dos caminhos correspondentes. Na Figura 2 é apresentado o modelo sobreidentificado, em que os caminhos das variáveis mediadoras para a variável dependente foram anulados. Figura 1. Modelo 1.Por questões de parcimoniosidade de apresentação gráfica, não estão representadas as relações entre os termos de erro (e) e as variáveis consideradas. *p<.05; **p<.01. A técnica de teste de modelos de Specht (1975) tem como regra geral a de que a diferença entre dois modelos pode ser testada por um teste X2, da diferença entre um modelo completo (full model) e um modelo sobreidentificado e permite concluir se os caminhos rejeitados (no modelo sobreidentificado) são ou não são necessários para explicar a variância conjunta das variáveis mediadoras e da variável dependente final. Aplicando a mesma regra à nossa hipótese, o teste X2 da diferença entre um modelo plenamente recursivo, composto pelas variáveis exógenas, mediadoras e dependente (Modelo 1, Figura 1) e um modelo sobreidentificado, onde os coeficientes das variáveis mediadoras para a variável dependente são anulados (Modelo 2, Figura 2), indicará se estes coeficientes anulados são, ou não, necessários para explicar a variância conjunta das variáveis mediadoras e da variável dependente final, ou seja, se a rejeição dos caminhos do PVVT, da identificação com heróis violentos e do realismo percebido nos programas televisivos violentos para a variável dependente final resulta numa perda significativa de poder preditivo do modelo. Num primeiro momento, constatou-se que os Modelos 1 e 2 explicam uma percentagem significativa da variância conjunta da variável dependente e das variáveis mediadoras (71,5% e 70,1%, respectivamente), dado que o teste X2 dos modelos se revelou estatisticamente significativo (Modelo 1: X2=882.27, p<.00001; Modelo 2: X2=852.36, p<.00001). Para testarmos o papel mediador das três variáveis de percepção identificadas, consideraram-se os coeficientes p85, p86 e p87 nulos e calculou-se o teste X2 da diferença entre os dois modelos (modelo plenamente recursivo e modelo sobreidentificado). Sendo o teste da diferença entre o modelo plenamente recursivo (Modelo1) e o modelo sobreidentificado (Modelo 2) estatisticamente significativo (Quadros 3 e 4), isto significa que o modelo que integra todos os coeficientes de determinação dos caminhos difere, significativamente, do modelo em que os caminhos das variáveis mediadoras para a variável dependente são anulados, o que indica que as variáveis mediadoras são necessárias para explicar a variância na agressão física, resultando a anulação destes coeficientes numa perda significativa de poder preditivo do modelo. Os Quadros 3 e 4 oferecem um sumário dos resultados encontrados nos testes efectuados.
Esta forma de testar a mediação, de acordo com a estratégia apresentada por Specht (1975), oferece-nos um razoável apoio empírico para a hipótese segundo a qual a influência da violência televisiva sobre a agressão física é mediada pela forma como os sujeitos percepcionam a violência televisiva, isto é, pelo prazer que têm em assistir à violência televisiva, pelo realismo que percebem na mesma e pela identificação com heróis televisivos violentos. Os participantes que têm mais prazer em ver violência na televisão, que percebem a violência dos programas como mais semelhante à realidade e que se identificam com heróis mais violentos são os mais susceptíveis à influência da violência televisiva sobre a agressão física. 3. Discussão Os dados aqui analisados, relativamente aos hábitos televisivos dos participantes, permitem-nos retirar algumas conclusões a respeito do lugar que estes atribuem à televisão na sua vida diária, da acessibilidade a este medium e da diversidade de oferta televisiva disponível. Embora nos dias de escola o tempo passado a ver televisão seja menor, é possível concluir que os participantes dedicam um considerável período de tempo por dia a este medium (Quadro 1). A corroborar a importância e o tempo dedicado pela nossa amostra à televisão, está também a acessibilidade a este meio de comunicação, visível no número de televisores por habitação e na percentagem de participantes que têm acesso à TV por Cabo/parabólica. Uma questão de particular interesse para nós diz respeito à existência, ou não, de televisão no quarto das crianças e dos adolescentes, dadas as implicações que tem ao nível da mediação familiar da televisão. Neste estudo, verifica-se que quase metade da amostra afirma ter televisão no quarto (44,4%). Em nossa opinião, estes resultados demonstram a importância deste medium na vida quotidiana dos participantes, apesar do desenvolvimento das novas tecnologias e do lugar que a Internet ou os jogos de vídeo têm vindo a ocupar, e vêm ao encontro das nossas expectativas, na medida em que outros estudos apoiam a importância que a televisão continua a deter na vida quotidiana das pessoas (European Audiovisual Observatory, 20029). Na base deste estudo esteve o interesse em conhecer o contexto de exposição à televisão, mais precisamente, a frequência de mediação da televisão pelos pais das crianças e dos adolescentes da amostra. Este interesse reside no facto de que a literatura sugere que a mediação da televisão pelos pais tem consequências positivas, não apenas no que se refere à questão da violência televisiva, mas ao nível da relação global que os filhos estabelecem com a TV, visíveis na maior capacidade de compreensão, de aprendizagem a partir da TV, de distinção entre realidade e ficção e na capacidade de distanciamento crítico em relação à mesma (Huesmann et al., 1983; Desmond et al., 1990; Wright et al., 1990; Dorr e Rabin, 1995; Buerkel-Rothfuss e Buerkel, 2001; Kotler et al., 2001). Relativamente à co-exposição, os dados permitem constatar que uma grande percentagem de participantes afirma ver televisão com os pais muitas vezes ou sempre (48,6%) (Quadro 2). No entanto, quando se pergunta se os pais fazem companhia quando as crianças e os adolescentes da nossa amostra assistem aos seus programas preferidos, a percentagem daqueles que respondem muitas vezes ou sempre diminui para 21.6, subindo a percentagem dos que respondem algumas vezes ou nunca para 77.8. Que explicação poderemos avançar para esta discrepância de resultados em duas perguntas relativas à mesma forma de mediação, ou seja, a co-exposição? As conclusões de diversos estudos (e.g., Wright et al., 1990; Kotler et al., 2001) sobre a mediação parental da televisão sublinham o facto de que, quando ocorre co-exposição, esta verifica-se durante os programas que os pais habitualmente vêem ou querem ver e não durante os programas destinados aos filhos. Ou seja, a co-exposição ocorre quando os filhos estão presentes durante o tempo que os pais passam a ver televisão. A ideia por vezes transmitida e partilhada pelas pessoas de que as crianças assistem a programas para adultos por falta de supervisão parental parece, desta forma, posta em causa. Estes resultados parecem apontar para o facto de que, quando ocorre co-exposição, esta não resulta do desejo dos pais conhecerem os programas a que os filhos gostam de assistir. No que diz respeito à mediação avaliativa, os dados deste estudo sugerem que uma parte considerável dos participantes costuma ver televisão com os pais e ser ajudada por estes a compreender a televisão. No entanto, existe, ainda, uma percentagem significativa de participantes que é alvo de uma escassa mediação avaliativa. Finalmente, quando se trata da mediação restritiva, verifica-se que o controlo por parte dos pais é maior relativamente ao tempo de exposição à televisão pelos filhos do que relativamente aos programas visionados. De forma a concluirmos se a relação entre a exposição à violência televisiva e a agressão física é mediada pela percepção que os participantes têm da violência observada, ou seja, pelo prazer que têm em assistir a cenas televisivas violentas, pela semelhança percebida entre a violência televisiva e a realidade e pela identificação com heróis televisivos violentos, seguimos a abordagem de Specht (1975). A comparação do modelo completo (Modelo 1) com o modelo sobreidentificado (Modelo 2) demonstrou um desajustamento do modelo 2 (X2=34.48, p<.001), revelando uma perda da capacidade explicativa do mesmo, levando-nos a concluir que as variáveis mediadoras contribuem significativamente para o poder preditivo do modelo. 4. Conclusão No presente trabalho, a análise dos hábitos televisivos dos participantes permite concluir que algumas das condições que propiciam uma percepção da violência televisiva menos potenciadora da sua influência nem sempre estão reunidas, tal como indiciam o nível de mediação parental, o tempo dedicado à TV pelos participantes, bem como o número e o local ocupado pelos televisores em casa destes. A reflexão em torno dos resultados encontrados sugere, ainda, que a exposição à violência apresentada na televisão não é a única variável associada à agressão, nem mesmo a variável que apresenta maior poder preditivo da mesma. Mas é importante realçar que, mesmo quando controlado o peso das variáveis de personalidade ou demográficas, a exposição à violência televisiva continua a deter alguma capacidade explicativa da variância dos resultados relativos à agressão física. O modo como os participantes percepcionam a violência a que assistem na televisão, ou seja, o PVVT, a IHV e o realismo percebido constituem-se como mediadores na relação entre a exposição à violência televisiva e a agressão física. Tendo em consideração as possibilidades de intervenção que surgem associadas à compreensão do papel das variáveis mediadoras (Baron e Kenny, 1986), os dados sugerem que, mudanças ao nível do prazer que os participantes têm em assistir a cenas televisivas violentas, da identificação com as personagens televisivas e do realismo percebido nos programas, poderão acarretar alterações ao nível da relação encontrada entre a exposição à violência televisiva e a agressão física. Será então pertinente reflectir acerca de eventuais medidas que influenciem o modo como os indivíduos percepcionam a violência a que assistem na televisão. No domínio da educação, em que se enquadra o presente estudo, estas medidas passam, necessariamente, em nossa opinião, pela promoção de uma relação com a televisão e com as suas mensagens, que seja a melhor para o desenvolvimento pessoal e social. Ora parece-nos que esta tarefa será melhor sucedida se envolver todos aqueles que têm responsabilidades educativas. Mas é necessário não esquecer os principais alvos da mediação, os filhos ou os alunos, sujeitos activos na utilização dos diferentes media, incluindo a televisão, com preferências em termos de programas, com heróis favoritos e, sem dúvida, com uma mestria «inata» no contacto com as tecnologias dos media. Então, os adultos, em casa ou na escola, se não quiserem adquirir uma imagem moralista, repressiva ou ultrapassada deverão, antes de mais, estar disponíveis para ouvir, para ver, estar atentos. Esta atitude parece-nos fundamental, atendendo a que os resultados deste estudo, coerentes com aqueles que são apresentados na literatura (e.g., Kotler et al., 2001), sugerem que a co-exposição, quando ocorre, não implica, necessariamente, o conhecimento dos pais em relação às preferências dos filhos ou à grelha de programas a eles destinada. A existência de uma televisão no quarto dos filhos, constatada em grande parte dos participantes, diminui as possibilidades de co-exposição, de mediação avaliativa que daí poderia decorrer, bem como de regulação da exposição dos filhos à televisão. No entanto, as potencialidades associadas à partilha da actividade de assistir à televisão são diversas: ao assistirem à televisão com os filhos, os pais têm a oportunidade de conhecer os seus gostos, as suas preferências, os seus heróis preferidos, o que os filhos admiram nesses heróis, que capacidades têm para compreender os conteúdos dos programas e qual a sua percepção do nível de realismo dos vários géneros televisivos. Durante a exposição a programas violentos, os pais têm oportunidade de ajudar os filhos a compreenderem os enredos, as personagens, com os seus motivos, os seus desejos e as consequências dos seus comportamentos. Os pais podem explorar, com os filhos, outras formas de agir e de resolver os problemas; podem questionar a possibilidade ou a plausibilidade de ocorrência de situações ou de comportamentos semelhantes na vida real; podem explorar os sentimentos e a perspectiva das vítimas de violência, bem como as consequências reais, em termos de danos e sofrimento, se determinados comportamentos violentos ocorressem. Desta forma, promovem o desenvolvimento da capacidade de empatia, que os resultados deste e de outros estudos (Feshbach e Feshbach, 1997) revelam incompatível com o comportamento agressivo e inversamente relacionada com o prazer em ver violência na televisão. O visionamento conjunto do making off dos programas/filmes, ao permitir trocar impressões sobre os efeitos especiais, sobre o papel dos duplos e sobre o dinheiro envolvido nas produções, constitui, em nosso entender, uma excelente oportunidade para explorar o carácter fictício daquilo que o ecrã apresenta, contribuindo, desta forma, para uma percepção crítica e mais distanciada do mesmo. A co-exposição é, desta forma, simultaneamente, uma oportunidade para que a mediação avaliativa ocorra, embora esta última não se limite aos momentos de exposição à televisão. Mas para que a mediação ocorra, é necessário que os pais estejam informados acerca da oferta televisiva disponível, quer para eles, quer para os mais novos. A procura de informação, a selecção e a planificação da exposição surgem, pois, como fundamentais. E se os pais constituem, inevitavelmente, modelos de comportamento para os filhos, serão, desta forma, também modelos de como gerir o uso da televisão. Ao possibilitar uma reapreciação dos programas ou das personagens, a mediação poderá promover a identificação com heróis menos violentos, diminuir o prazer em ver cenas de violência ou dar a perceber o irrealismo de muitas cenas apresentadas. Contribuirá, certamente, para que os mais novos percebam que a realidade é muito mais complexa do que a moral transmitida em muitos programas violentos: a de que, na expressão de Ígado (1997) «os bons matam. Os maus devem morrer» (p. 38). Pensamos que é para este aspecto que o Relatório da Commission on Children and Violence (Fundação Calouste Gulbenkian, 1995) chama a atenção, quando integra, entre os factores de risco de as crianças se tornarem violentas, o contexto em que as imagens violentas são consumidas, apelando à criação de contextos desaprovadores da violência. No que se refere à mediação restritiva, a atitude que passa pela discussão, pela explicação e pela partilha de ideias será melhor sucedida (Abelman, 1990; Matos, 2005). A simples proibição, para além de difícil implementação, apenas privaria a criança da experiência televisiva, com todos os valores que ela comporta, deixando-a, ainda, em situação de desvantagem perante os pares, na medida em que a televisão é, actualmente, um importante pólo de referências e motivo de conversas. A atitude de encorajamento, sugerindo programas, elogiando personagens e modelos alternativos não violentos, chamando a atenção para certos valores como a empatia, a preocupação com os outros, a diversidade cultural, étnica, económica e social presentes em certos programas e na conduta de certas personagens, reais ou de ficção, constitui, na nossa perspectiva, uma forma excelente de regulação, promotora da não-violência. Para concluir esta abordagem da importância da mediação parental da televisão é forçoso salientar a necessidade de educação de pais, pois não são apenas os espectadores mais novos que carecem de formação. Paralelamente à família, a escola pode desempenhar um importante papel que abrange diferentes níveis de amplitude, desde o desempenho do Ministério da Educação no âmbito da educação para os media (mediante a aposta na investigação neste domínio de estudo, a colaboração com os meios de comunicação social ou a produção de recursos educativos, de apoio à educação com os media e para os media), ao papel dos professores na sala de aula. Um estudo sobre a violência dos media desenvolvido pela UNESCO (Groebel, 1998), com crianças de 12 anos de idade, de 23 países de todo o mundo, aponta como soluções para este problema o debate público entre políticos, produtores e pedagogos; o desenvolvimento de códigos de conduta e de auto-controlo pelos profissionais dos media e, finalmente, o apoio ao desenvolvimento de projectos de educação para os media, que conduza à formação de utilizadores competentes e críticos. A educação para os media revela-se, de facto, fundamental, pois como afirma Aguaded (1997), referindo-se à televisão, «existe uma linguagem televisiva, que como qualquer outro código, se aprende e se aperfeiçoa, no seu duplo processo de leitura e de escrita» (p. 254). Os projectos de educação para os media deverão promover a consciência, no público, de que os media reconstroem e representam a realidade e desenvolver competências de uso e de compreensão dos textos dos media. De facto, a enorme capacidade tecnológica dos media para representar a realidade dota-os, nas palavras de Orozco (1997), de um enorme poder de a certificar, o que por si só justifica a importância da educação para os media, como forma de habilitar para a sua desconstrução sistemática. A escola, parceiro fundamental para ajudar a levar a cabo esta empresa, deverá, em nossa opinião, investir na promoção de competências cognitivas que permitam à sociedade, como um todo, praticar novas formas de olhar e formar as suas próprias representações, certificar, por si mesma, a realidade. Os professores são, neste contexto, actores fundamentais. Aliás, uma característica geralmente apontada como umhandicap (o desconhecimento e o pouco à vontade dos professores com o mundo da tecnologia, em que os alunos navegam «naturalmente») constitui, na nossa perspectiva, uma mais-valia a rentabilizar. É que esta sua condição de terem nascido e crescido num ambiente ainda não tão povoado de imagens e de meios audio-scripto-visuais, confere-lhes a capacidade de serem cépticos, de se distanciarem, de se colocarem do lado de cá, enquanto estudam e se aventuram pelo lado de lá. E, «libertos das tarefas mais automáticas, terão a oportunidade de se tornarem amanhã semelhantes ao Sócrates de outros tempos, praticando a ‘maiêutica’ com os seus alunos?» (Balle, 2003, p. 79). Pensamos que sim e que, nunca como hoje, esta oportunidade deve ser aproveitada. Gostaríamos de terminar salientando que não nos parece possível nem desejável qualquer caminho, que não o do convívio e da interacção com a televisão. Impossível, porque acreditamos que este medium vai continuar a ser, ainda que com características continuamente renovadas, um próximo e importante meio de comunicação na vida das pessoas em geral e das crianças e dos adolescentes em particular. Indesejável, porque gostamos da televisão e acreditamos nos incríveis benefícios que pode trazer à sociedade, se soubermos dela usufruir. |
||||||
Referencias |
||||||
ABELMAN, R. (1990): «Determinants of parental mediation of children’s television viewing», em BRYANT, J. (Ed.): Television and the American Family. New Jersey, Lea; 311-326. |
||||||
______________ |
||||||
1 www.aacs.pt/violencia_tv. 2 www.aacs.pt. 3 Investigação conduzida no âmbito da preparação da dissertação de doutoramento em Ciências da Educação da autora (Matos, 2004). 4 Para uma descrição pormenorizada dos instrumentos utilizados consulte-se Matos (2004). 5 De acordo com Buerkel-Rothfuss e Buerkel (2001), a mediação parental da televisão pode assumir três modalidades diferentes: (1) a co-exposição, que constitui uma oportunidade privilegiada para que a interacção relacionada com a televisão ocorra; (2) a mediação restritiva, que consiste no estabelecimento de regras e no controlo daquilo que é observado e (3) a mediação activa, estratégica ou não estratégica, que consiste em fazer avaliações deliberadas sobre a televisão (estratégica) ou comentários casuais sobre a televisão em geral, ou sobre acontecimentos ou programas específicos (não estratégica). 6 Face à existência de casos omissos numa das variáveis (a identificação com heróis televisivos violentos), as análises foram levadas a cabo com uma amostra mais reduzida, constituída por 722 alunos. 7 Modelo plenamente recursivo (full model). 8 Um modelo em que alguns caminhos são anulados. 9 Disponível em www.coe.int. |
||||||
___________________________________________________________________________ |
||||||
Armanda Pinto da Mota Matos es professora da Faculdade de Psicologia e de Ciências da Educação da Universidade de Coimbra (Portugal) (armanda@fpce.uc.pt). |
||||||